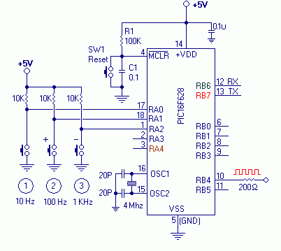
การใช้ PIC กำเนิดความถี่เพื่อใช้ทดสอบ  
     
   
  - กดปุ่ม 1,2,3 (RA0,RA1,RA2) เพื่อใช้กำเนิดความถี่ 10 Hz,100 Hz, 1KHz ตามลำดับ ออกทางเอาต์พุตขา RB4  
  - กดปุ่ม Reset เพื่อให้หยุดทำงาน  
     
     
   โปรแกรมกำเนิดความถี่  
 
//Pluse generator
//input RA0,RA1,RA2  for 10Hz,100Hz,1KHz
//Output  RB4


#include <16F628.h>
//#include <16F648A.h>
#use delay(clock=4000000)
#fuses XT,PUT,BROWNOUT,MCLR,NOWDT,NOPROTECT,NOLVP

#define  OUTPUT1        PIN_B4

void InitialChip(void)
{
   output_a(0);
   output_b(0);
   set_tris_a(0B11111111);
   set_tris_b(0B01101111);
}

void main()
{
    delay_ms(200);
    InitialChip();

   while(1)
   {
//SW1 10Hz
    if(input(PIN_A0)==0)            //Key press
    {
      delay_ms(100);                //Delay and read again
      if(input(PIN_A0)==0)          //if Key still press
      {
       while(input(PIN_A0)==0);     //wait for release
       while(1)                     //Send Pluse loop
       {
        output_bit(OUTPUT1,1);
        delay_ms(50);
        output_bit(OUTPUT1,0);
        delay_ms(50);
       }
      }
    }

//SW1 100 Hz
    if(input(PIN_A1)==0)            //Key press               
    {                                                         
      delay_ms(100);                //Delay and read again    
      if(input(PIN_A1)==0)          //if Key still press      
      {                                                       
       while(input(PIN_A1)==0);     //wait for release        
       while(1)                     //Send Pluse loop         
       {
        output_bit(OUTPUT1,1);
        delay_ms(5);
        output_bit(OUTPUT1,0);
        delay_ms(5);
       }
      }
    }

//SW1 1KHz
    if(input(PIN_A2)==0)            //Key press               
    {                                                         
      delay_ms(100);                //Delay and read again    
      if(input(PIN_A2)==0)          //if Key still press      
      {                                                       
       while(input(PIN_A2)==0);     //wait for release        
       while(1)                     //Send Pluse loop         
       {
        output_bit(OUTPUT1,1);
        delay_us(500);
        output_bit(OUTPUT1,0);
        delay_us(500);
       }
      }
    }


   }
}